联系我们
联系人:赵化律师      
手机:15607149333(微信同号)          
           13554534288  
联系地址:武汉市武昌区友谊大道1号2008新长江广场C座704室(手机地图导航:2008新长江广场)(公交、地铁2、7号线“螃蟹岬”站即是)
友情提示:本律师不坐班,为方便接待您,来之前请您电话预约,谢谢!

地铁路线
:乘  或至“螃蟹岬”站B出口即到
公交路线一、乘15、34、43、511、573、576、586、777、717、729、811、543、584、606至“中山路螃蟹岬”站下车即到
                二、乘802、215至“友谊大道沙湖”站下车,步行100米至“2008新长江广场”即到

 

您的位置:武汉遗产继承纠纷律师网 > 律师文集
失落的税收:对赌协议的税务困境
作者:    访问次数:178    时间:2021/01/07

2002年某中国乳业公司与某美国投行的投资安排被认为是中国第一例成功的对赌交易,通过精心的投资协议设计,该中国乳业公司拿到了巨额的投资,得以有效抢占市场,投资者通过对赌协议控制投资风险,并激励了管理层的业绩,达到了双赢的局面。此后对赌安排在中国资本市场投资和并购交易中逐渐被广泛采用,上市公司公告、商事案件甚至影视娱乐头条新闻中屡屡出现对赌协议及伴随的业绩承诺、业绩补偿等安排。


2019年最高人民法院在《九民纪要》中首次对对赌协议予以定义:“实践中俗称的‘对赌协议’,又称估值调整协议,是指投资方与融资方在达成股权性融资协议时,为解决交易双方对目标公司未来发展的不确定性、信息不对称以及代理成本而设计的包含了股权回购、金钱补偿等对未来目标公司的估值进行调整的协议”。资本交易实务中对赌涉及的内容不一而足,如赌业绩、赌上市、赌增值等;参与对赌的主体不尽相同,如投资方与股东或实际控制人对赌、投资方与目标公司对赌、相关第三方参与对赌等;对赌的补偿方式也是多种多样,如股权补偿、现金补偿、股权回购等。对赌协议的商业逻辑是降低投资人对于不确定事项的顾虑,保护投资人利益,从而促进企业实现融资需求。监管部门通常抱着支持的态度,如证监会《上市公司重大资产重组管理办法》中明确提出“交易对方应当与上市公司就相关资产实际盈利数不足利润预测数的情况签订明确可行的补偿协议”。


既然是对“赌”,未必都能“赌对”,几家欢乐几家愁。除了原股东/目标公司未能实现业绩承诺导致的业绩补偿/股权回购的损失,由于目前中国税务法规缺乏具体规定,对赌协议下的税务处理往往存在不确定性,甚至产生不该征税的被征税,多缴的税款无法退税等税务困境乃至引发税企争议,直接影响交易得失。


对赌协议的税务困扰往往集中在投资方或目标公司在取得业绩补偿时是否应确认收入缴税?原股东/实控人在支付业绩补偿时是否可以进行税前扣除?如果个人股东支付业绩补偿,其已按股权转让对价全额计算收入并缴纳的税款是否可以得到退税?问题的核心是初始投资与后期的业绩补偿在税务层面是否被认定为一个交易还是两个交易,以及税务操作层面是否有充分税务依据对取得业绩补偿的主体不予征税,对支付业绩补偿的个人给予退税。


我们结合实务经验,就对赌协议的税务考量及部分代表案例进行简要分析,希望能有所启示,助力对赌协议的交易设计更为优化,规避不必要的税务风险。


01

税务规定角度看对赌


对赌安排产生税务争议时,很多人会认为是缘于税务规定不明确,导致税务机关与纳税人对于是否应缴税及如何缴税产生不同的意见。涉及估值调整的各种安排虽然都被大家习惯统一称作对赌,但具体交易设计、交易主体、业绩承诺内容及业绩补偿方式往往存在极大差异,税务判断层面会有完全不同的交易定性及处理方式,以一份税务文件涵盖所有的对赌协议并不现实。


以大家在处理对赌税务争议时常常提到的一份文件为例:


《海南省地方税务局关于对赌协议利润补偿企业所得税相关问题的复函》(琼地税函[2014]198号,以下简称“198号函”):依据《中华人民共和国企业所得税法》及《中华人民共和国企业所得税法实施条例》关于投资资产的相关规定,相关协议中取得的利润补偿可以视为对最初受让股权的定价调整,即收到利润补偿当年调整相应长期股权投资的初始投资成本。


198号函是海南省地方税务局针对特定公司在特定的对赌协议中取得的利润补偿所做的复函,能否比照适用于其他对赌安排的涉税处理,需要具体考量对赌安排的相似性。但198号函至少明确了一个实务口径,即并非所有利润补偿均需计入收入(或所得,下同)缴纳税款,符合条件的应允许做调整投资成本的处理。实际上198号文的内在逻辑,体现的对赌安排税务处理的基本判断原则,即税务处理需要依赖于商业活动的经济实质来进行判断,应结合协议文本等交易资料准确判定法律关系、商业实质,进而适用对应的税务政策。税法关于收入的规定其实有比较强的确定性,准确判定法律关系及商业实质后,应可以在是否缴纳税款问题上得出相对确定的结论。


实践中一些税务征管上的规定,也可能会对赌协议的实际履行产生一定影响,如《股权转让所得个人所得税管理办法(试行)》规定了比较明确的申报纳税时点[1],如果双方是以分期支付转让价款为基础开展对赌,则该申报纳税时点转让方是未实际取得全部转让价款的状态,但对赌协议(或条款)中一般又会约定明确的转让价款总额,此时如果税务机关要求按照转让价款总额一次性缴纳税款,而转让方主张能否实际取得后期支付并不确定而认为应分期缴纳税款,则易产生税务争议。类似争议的解决或障碍的清除,同样需要以商业安排及协议约定为前提,判定应适用的税法规定。


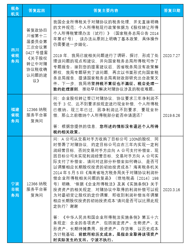
近期,个别省市税务机关以不同形式答复了有关对赌协议有关涉税问题的询问(相关内容来源于互联网检索),可作参考:

图片

02

实践案例角度看对赌


实践中对赌协议林林总总,形式多样,相应的税务处理及涉税争议不一而同。我们通过两则有代表性的案例来分析对赌协议的涉税处理,并对案例特点加以简评。


案例一

图片

在我们实际处理的这则案例中,大股东甲与小股东乙在资产重组前对A公司持股比例分别为59%、8%,经甲推动,A公司通过向甲非公开发行股份,收购其持有的标的资产。实施资产重组后,甲持股增加至75%,乙持股被稀释至4%。资产重组过程中签订对赌协议,甲承诺如标的资产在相应年度内未达到承诺收益,甲将向小股东进行补偿,具体补偿方式为甲补偿股份给小股东。相应年度内承诺收益未能实现,触发补偿。甲按照相关协议约定,将承诺的股权划归小股东。业绩补偿实施后,甲持股比例修正为62%,乙持股比例修正为6%。


乙收到补偿后调整了投资成本,但行政机关在检查中认定基于对赌协议的增股属于无偿赠送,应纳入收入总额计算缴纳企业所得税,要求乙公司补缴税款1.2亿元并加收滞纳金。由于前期救济程序中行政机关坚持该认定结果,案件发展至行政诉讼阶段,被告行政机关经仔细斟酌对赌安排的细节及双方交易文件,最终认为确实存在政策不明的情况,撤回了相关处理决定,乙随之撤诉,从而避免了承担逾亿元的税务成本。


本案中,基于业绩补偿的增股与无偿赠送相比,存在本质的不同,无偿赠送中受赠人无义务、相关合同属于无偿合同等法律特征,业绩补偿中并不具备,将业绩补偿认定为无偿赠送确实存在一定可商榷之处。本案属于实践中较为少见的通过诉讼成功解决对赌税务争议问题的案例。


案例二


图片


在这则公开披露的案例中,Y股东持有S公司15.21%的股权,为S公司的实际控制人。Y在股东大会和董事会各项决议中带头引导收购了被收购公司100%的股权。在收购过程中,Y承诺若被收购公司相应年度未完成承诺净利润,Y将以现金补偿形式补足该承诺净利润数与实际净利润数之间的差额。最终,被收购公司利润数均未达承诺,S收到现金业绩补偿及违约金。


S将现金补偿计入“营业外收入”,但当地证监局认为该补偿属于股东划入资产的行为,基于该认定,S调整科目将该笔现金补偿款计入资本公积,也就未确认收入。而S公司的主管税务机关做出决定,要求S补缴税款,其理由是Y支付的补偿款从经济实质及法律形式上均不能视为投资行为Y向S的投资行为。


当我们结合《九民纪要》的规定来审视本案中的业绩补偿时,会发现这种业绩补偿不能算作严格意义上的对赌,《九民纪要》中明确的对赌是投资方与融资方签订的估值调整协议,与本案例的业绩补偿安排差异较大,这也是不同行政机关对于同一业绩补偿安排出现了不同的认定的潜在原因之一,因此在设计业绩补偿之初应做充分的论证并对涉税影响有足够的评估。


03

争议解决角度看对赌


因对赌协议产生的税务争议,通常会涉及税款征收,根据《税收征收管理法》、《税务行政复议规则》等规定,税款征收相关争议属于“复议前置”的范围,即纳税人对税务机关征税行为不服的,应当先向复议机关申请行政复议,而不能直接提起行政诉讼。同时,复议前置案件有“纳税前置”的要求,即纳税人必须依照税务机关根据法律、法规确定的税额、期限,先行缴纳或者解缴税款和滞纳金,或者提供相应的担保,才可以在缴清税款和滞纳金或者所提供的担保得到税务机关确认之日起60日内提出行政复议申请。


基于上述前置程序或条件的存在,纳税人如希望通过行政复议、行政诉讼途径解决对赌税务争议,通常需要缴清税款、滞纳金或者提供担保,而实践中部分对赌协议涉及的税款金额会十分巨大,并不排除因无力缴纳或提供担保导致救济权利无法行使的情况,因此税务因素应是对赌安排设计时应重点考虑的事项之一,否则对赌与“赌对”可能出现较大“距离”。



04

我们的建议


基于上述分析,我们在设计对赌协议时可以从以下几个方面充分考虑税务因素:


1. 优先考虑有投资关系的主体参与对赌。实践中对于对赌失败后取得的业绩补偿常见的处理,基本是确认收入或者调整初始投资成本两个方向,确认收入在无其他因素影响的情况下通常意味着当期需要缴纳相应的企业所得税,而调整初始投资成本则不会产生该直接影响。需要注意的是,只有进行了投资,才有可能涉及到调整初始投资成本,因此如果希望以调整初始投资成本的方式来完成收到补偿的税务处理,参与主体应满足要求。


2. 涉及股权转让时尽量以“做加法”的方式设计对赌,即采取分期支付转让价款的方式,一旦对赌失败,补偿的方式是剩余转让价款无需再行支付,主张不应就未实际取得的转让价款缴纳税款,得到税务机关认可的可能性更大;而一旦选择“做减法”即一次性支付转让价款、在对赌失败后部分退还,通常会在转让时被要求就全部价款缴纳税款,此种情况下对赌失败往往涉及已缴税款的退税,虽然从理论逻辑上有一定支撑,但实践中取得退税成功的难度较大,设计对赌时应谨慎选择。


3. 避免出现被认定为“赠送”的风险。实践中,收到业绩补偿被税务机关认为需要缴纳税款的,往往在形式上与“赠送”有一定的相似性,甚至在对赌协议中直接使用“赠送”的表述,容易引起税务机关的质疑。虽然从法律规定上看,无偿赠送与业绩补偿存在较大差异,但不当的表述及安排容易产生一定误导,徒增不必要的风险。


4. 主动与税务机关沟通,争取税务处理的“预先裁定”。相关交易方可以主动与主管税务机关沟通对赌协议安排,确认业绩补偿情形下涉及的税务处理方式。如有可能,尽量取得主管税务机关的认可,增强税务处理的确定性,减少交易事后的税务风险。


5. 提前考虑涉税风险,适当调整对赌金额。多数对赌安排涉及的金额十分巨大,因此一旦产生税务争议,潜在的补税金额也比较可观。如果双方在对赌事项商谈过程中对于潜在税务风险能够形成较为一致看法,也可以将该风险的影响适当予以量化,并在确定对赌金额时予以体现。


如果对赌失败的情况实际发生并因此产生了税务争议,我们建议可以考虑从以下几个方面入手加以解决,以最大限度维护纳税人的自身合法权益:


1. 充分了解税务争议的影响及应对方式。实践中曾出现过部分对赌涉税争议的案例,纳税人在初期应对阶段并未对税务争议的影响有准确的认知,重视程度有限,采取的应对方式也并不是十分有效,而在税务机关出具决定性文书后,由于缴税限期有限,导致大量应对工作被压缩至有限时间内,应对质量会受一定影响。建议增加对于涉税问题的了解,未雨绸缪,就税务处理方式及与税机关的沟通磋商准备预案,在相关税务争议出现时可以有序应对。


2. 完善证据资料,充分阐述商业实质。按照实践经验,部分税务争议的产生源于税务机关对于相关业务安排的掌握的并不充分,毕竟其并非商业安排的实际参与者,只能通过相关书面资料判断业务开展情况。此种前提下,充分阐述商业实质就成为化解税务争议的重要途径,而证据材料的完善又是阐述说明的基础,应进行细致梳理、完整提交。


3. 充分把握复议前置案件时间节点。如上所述,因对赌安排产生的涉税争议通常为“复议前置”案件,在限期内缴清税款、滞纳金或者提供担保,才能保证行政救济权利的顺利行使,而这里的“限期”又通常是较短的时限(如15天),因此相关争议出现时应充分把握时间节点,以更好维护自身合法权益。


对赌协议是把“双刃剑”,一方面对于投融资交易的促进作用显而易见,另一方面,如果处理不当较易引发包括税务争议在内的各种纠纷。因此开展对赌务必综合考量商业实质、法律规定及税务实践,提高对涉税事项的重视程度,避免陷入税务困境,确保对赌能够“赌对”,未来不可错付。